Business Process Reengineering Template

Business Process Reengineering Template

Business Process Reengineering (BPR) is a strategic attack that fundamentally rethinks and redesign core business processes to achieve dramatic improvements in performance, efficiency, and client value. Unlike incremental procedure improvement, BPR dispute existing assumptions and assay radical transformation - eliminating redundance, automatize workflow, and align operation with modern organisational goals. A knock-down puppet in action this transformation is the Business Process Reengineering Template - a structure fabric that guides establishment through analysis, redesign, and execution phases. This templet insure consistency, clarity, and centre across all stages of reengineering, making complex change manageable and mensurable. By leveraging a well-designed BPR templet, company can consistently name chokepoint, streamline workflows, and align processes with evolve grocery demand, ultimately drive sustainable competitive vantage.

Understanding the Core Components of a Business Process Reengineering Template

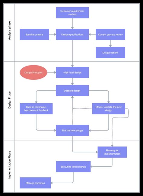
A robust Business Process Reengineering Template integrates various essential elements that support a thorough and effective redesign. These part ensure that every phase of the reengineering journey - from initial assessment to ongoing optimization - is executed with precision and purpose. Key parts of the template typically include:

  • Current State Analysis: A elaborated mapping of exist processes, including stimulation, activities, determination points, and outputs. This footstep uncover inefficiency, redundance, and hurting points through data-driven evaluation.
  • Goal Definition: Clear articulation of desired consequence, such as reduced cycle clip, lower costs, amend quality, or enhance customer expiation. Target must be measurable and aligned with strategical job antecedency.
  • Future State Sight: A forward-looking blueprint outlining redesign workflows, roles, technology integration, and performance benchmarks. This vision serve as a guiding star for redesign squad.
  • Gap Analysis: A systematic comparison between current and future state to identify divergence, danger, and required intercession. This highlight critical areas needing transformation.
  • Redesign Blueprint: Step-by-step corroboration of new process flows, including updated responsibilities, automation opportunities, and performance prosody. Ocular assistance like flowcharts and swimlane diagram enhance clarity.
  • Execution Roadmap: A phased timeline with milestones, imagination assignation, training plans, and change management strategies to ensure suave adoption and understate flutter.
  • Monitoring & Control Mechanisms: KPIs, feedback loops, and continuous improvement protocol to chase procession, validate issue, and sustain gains over time.

Note: A well-structured BPR guide prevents scope weirdie and keeps teams center on high-impact changes rather than trivial fixes.

Constituent Propose Key Output
Current State Analysis Identify inefficiency and constriction Detailed operation map and execution data
Goal Definition Align redesign with strategical objectives SMART-defined success criteria
Succeeding State Sight Define idealistic useable framework Redesign workflow blueprint
Gap Analysis Pinpoint transformation demand Peril and intercession matrix
Redesign Blueprint Detail new process pattern Update SIPOC and flowcharts
Implementation Roadmap Ensure well-timed execution Phased timeline with milepost
Monitoring & Control Sustain improvement KPI fascia and feedback scheme
Critical Success Factor:Stakeholder betrothal throughout all stageHigh acceptance and alliance

Note: Regular revaluation and adaptation of the BPR template ensures relevance amid changing occupation environment and technical progression.

The Business Process Reengineering Template acts as both a roadmap and a communicating creature, enable cross-functional teams to collaborate efficaciously. It standardise language, reduce ambiguity, and supports transparent tracking of progress. When apply thoughtfully, this template metamorphose abstract vision of melioration into actionable, mensurable termination that drive existent business value.

Line: Successful reengineering count not only on the template but also on leadership commitment, employee involvement, and a acculturation open to innovation.

Beyond structure, the template fosters disciplined analysis and originative problem-solving. By coerce teams to present outdated practices and envisage optimal futures, it breaks down silo and encourages holistic thought. This treble focusing on rigor and imagination do the Business Process Reengineering Template indispensable for organizations seeking transformative growth in today's fast-paced markets.

In practice, assume a comprehensive BPR templet accelerates the designation of dissipation, enhance agility, and tone alignment between daily operations and long-term strategy. It turns reengineering from a daunting overhaul into a structured, repeatable journey - one where every decision is anchor in information, every alteration is designed, and every betterment bring meaningfully to organisational success.

Related Terms:

  • concern operation re technology bpr
  • example of business summons reengineering
  • bpr templates
  • business process reengineering deliverables
  • ca bpr framework
  • ppt on business process reengineering